龙苑中学第二版B1
相关内容列表
2024学年第二学期第8周
2024学年第二学期第7周
2024学年第二学期第5周
2024学年第二学期第4周
2024学年第二学期第3周
上海市龙苑中学2025年度单位预算
2024学年第二学期第2周
龙苑中学2024学年第一学期第20周工作安排
龙苑中学2024学年第一学期第19周工作安排
龙苑中学2024学年第一学期第18周工作安排
龙苑中学2024学年第一学期第16周工作安排
龙苑中学2024学年第一学期第15周工作安排
龙苑中学2024学年第一学期第14周工作安排
厚德载福·德育I庆祝新中国成立75周年,争做新时代龙苑好少年:记上海市龙苑中学少年团校结业仪式
党群建设I花开海上,古镇漫步——记2024年上海市龙苑中学退休教职工一日游活动
厚德载福·德育I小主人大能量,齐奋进促发展——记上海市龙苑中学第二届红领巾理事会成立仪式
校家社协同I家校共携手,合力育未来——上海市龙苑中学召开2024学年第一次家委会会议
龙苑中学2024学年第一学期第12周工作安排
龙苑中学2024学年第一学期第11周工作安排
龙苑中学2024学年第一学期第10周工作安排
首页
>
通知公告
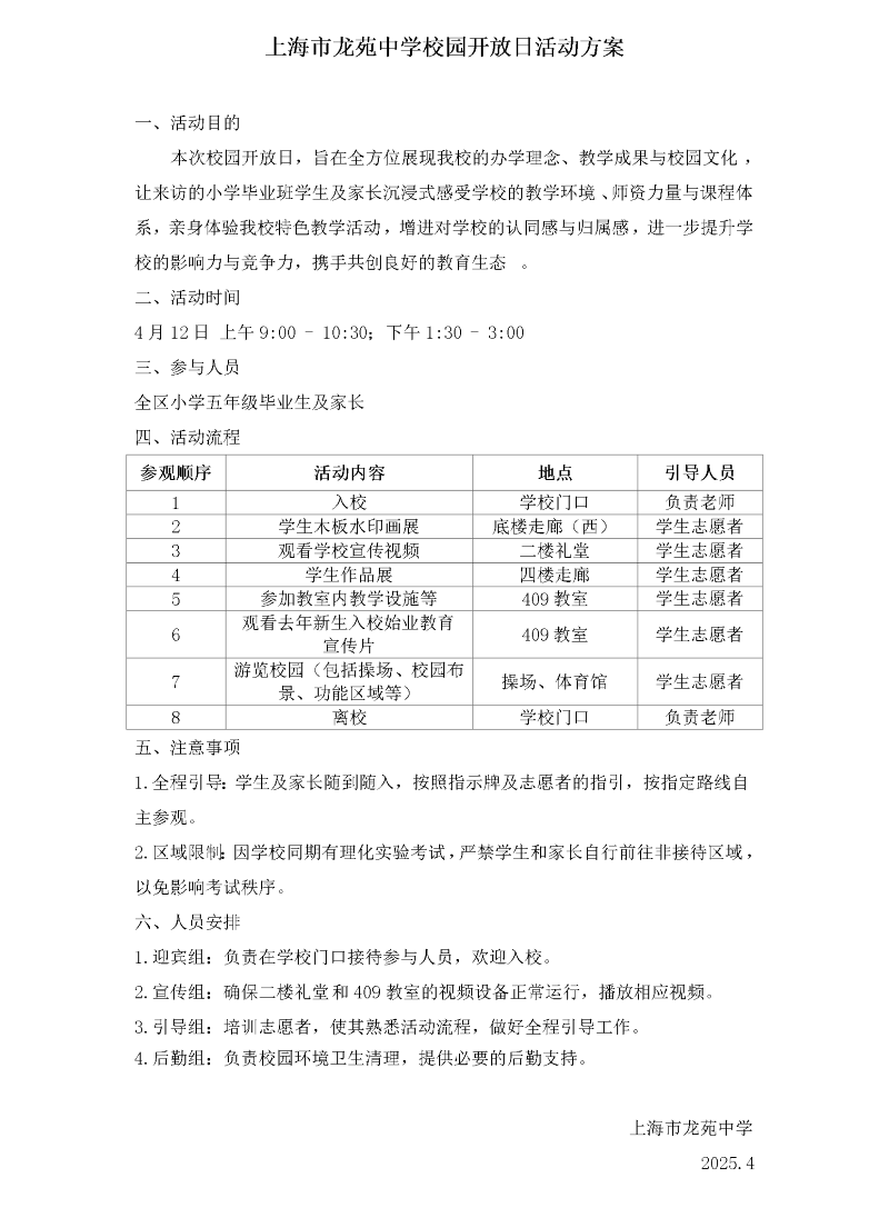
上海市龙苑中学校园开放日活动方案
作者(来源):校办 发布时间:2025-04-09
沪公网安备 31010402000387号
版权所有:上海市徐汇区龙苑中学
地址:黄石路85号 联系电话:021-54358566 传真:021-54357601 Email:
lyxx_xug@xhedu.sh.cn
您是本站第
位访客